Instance Verification Kit (IVK)
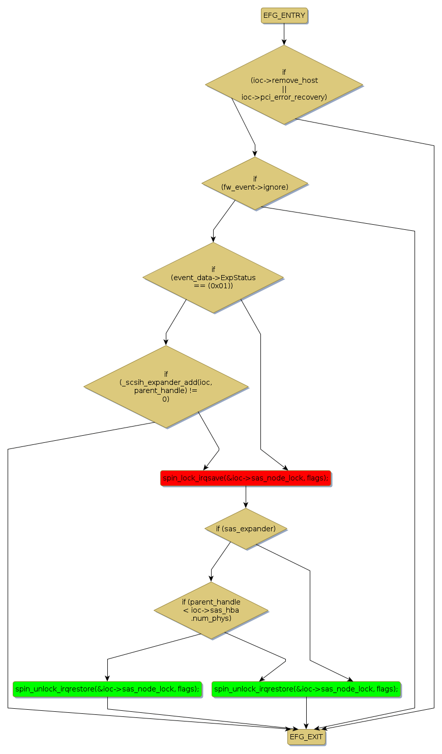
spin lock @ [161964+46+/linux-3.19-rc1/drivers/scsi/mpt2sas/mpt2sas_scsih.c]
Instance Signature: sas_node_lock
|
The Matching Pair Graph:
|
|
Function Name
|
Control Flow Graph (CFG)
|
Events Flow Graph (EFG)
|
Source Correspondence
|
|
_scsih_sas_topology_change_event
|
|
|
[160902+32+/linux-3.19-rc1/drivers/scsi/mpt2sas/mpt2sas_scsih.c]
|